首页 实物视频演示 仿真视频演示 设计说明书预览 答辩PPT预览
实物视频演示:
软件安装:
资料预览
效果图:

总体资料:

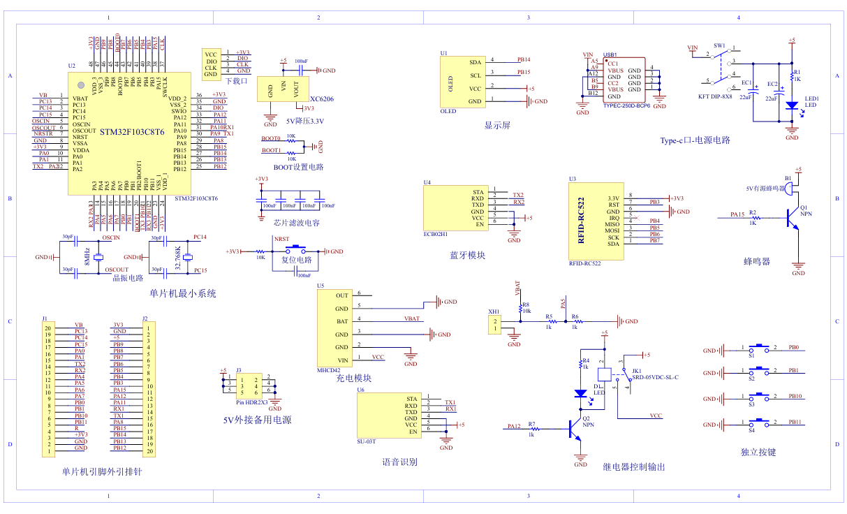
原理图:

软件设计流程:


系统框图:

本设计以STM32单片机为核心控制器,加上其他的模块一起组成基于单片机的电动汽车充电桩控制设计的整个系统,其中包含中控部分、输入部分和输出部分。中控部分采用了STM32单片机,其主要作用是获取输入部分数据,经过内部处理,控制输出部分。输入由五部分组成,第一部分是RFID,用于识别卡片;第二部分是蓝牙模块,上传显示数据,并选择充电模式;第三部分是独立按键,用于切换界面、对卡进行操作、开关充电状态,设置充值金额和充电时长等;第四部分是供电电路,给整个系统供电;第五部分是充放电模块,用于给电池充电。输出由四部分组成,第一部分是OLED显示屏,显示对卡进行操作、充电时长、电池电压和电流、定时和费用等;第二部分是继电器控制输出,控制开关电池充电;第三部分是蜂鸣器,用于操作提示音;最后一部分是SU-03T语音模块,语音提示余额状态,进行支付、充电完成。
硬件清单:







