首页 实物视频演示 仿真视频演示 设计说明书预览 答辩PPT预览
仿真视频演示:
软件安装:
资料预览
效果图:
总体资料:

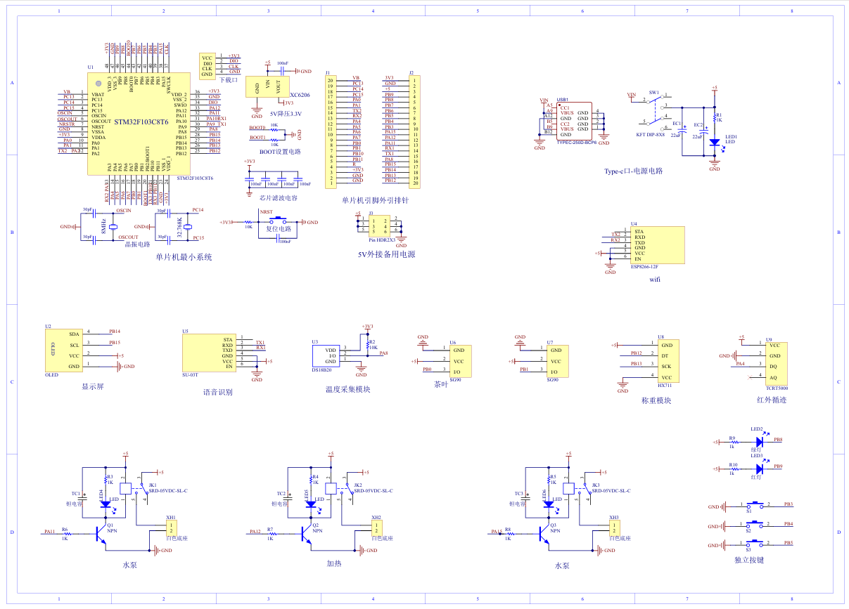
原理图:

软件设计流程:


系统框图:

本设计以STM32F103单片机为核心控制器,加上其他的模块一起组成基于单片机的智能泡茶机的整个系统,其中包含中控部分、输入部分和输出部分。中控部分采用了STM32F103单片机,其主要作用是获取输入部分数据,经过内部处理,控制输出部分。输入由六部分组成,第一部分是SU-03T声控模块,用于语音控制开始和停止,选择泡茶类型以及是否加糖等;第二部分是红外检测模块,用于检测是否有茶漏;第三部分是HX711称重模块,用于检测水量;第四部分是DS18B20温度采集模块,用于检测水的温度;第五部分是独立按键,可以切换界面、开始和停止键、选择茶、用水量以及是否加糖等等;第六部分是供电电路,给整个系统供电。输出由八部分组成,第一部分是OLED显示屏,显示水温,当前水量,设置用水量和茶叶类型等;第二部分是SG90舵机1,用于模拟添加茶开关;第三部分是SG90舵机2,用于模拟添加糖开关;第四、五部分是两个LED灯,用于提示,例如茶泡好后,LED绿灯亮,正在加热水,没有检测到茶漏时,LED红灯亮;第六部分是3个继电器控制输出,用于控制水泵、加热、冲泡;最后一部分是WIFI模块,用于连接手机传输数据,同时利用wifi进行远程设置用水量、是否开始、选择茶类型和是否加糖等。
硬件清单:











hal库还是标准库
我们的设计都是HAL库,基本上没有标准库的