首页 实物视频演示 仿真视频演示 设计说明书预览 答辩PPT预览
仿真视频演示:
软件安装:
资料预览
效果图:
总体资料:

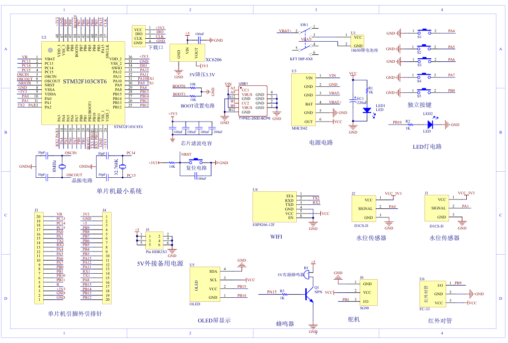
原理图:

软件设计流程:


系统框图:

本设计以STM32单片机为核心控制器,加上其他的模块一起组成基于STM32的点滴输液报警器的整个系统,其中包含中控部分、输入部分和输出部分。中控部分采用了STM32单片机,其主要作用是获取输入部分数据,经过内部处理,控制输出部分。输入由五部分组成,第一部分是红外对管,通过红外对管检测滴速;第二部分是2个非接触式液位传感器,通过该模块获取滴液的容量;第三部分是独立按键,通过独立按键进行切换界面、开关滴速检测、设置阈值、联网和报警;第四部分是供电电路,给整个系统进行供电;第五部分是电池,通过充放电模块给电池充电,电池可以为系统供电。输出由五部分组成,第一部分是OLED显示模块, 显示滴速、容量、滴速阈值等;第二部分是舵机,当滴速小于滴速最大值时,通过舵机控制角度进一步控制滴速;第三部分是WIFI模块,通过该模块联网,在联网界面显示滴速、容量、滴速阈值,并进行设置;第四部分和第五部分一起组成声光报警器,当报警标志位置1,或容量等于0,滴速等于0,则进行声光报警。
硬件清单:



 
        
 
         
         
        

