首页 实物视频演示 仿真视频演示 设计说明书预览 答辩PPT预览
仿真视频演示:
软件安装:
资料预览
效果图:
总体资料:

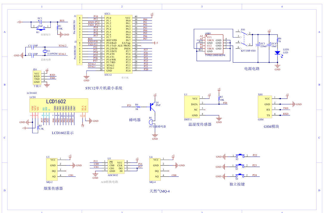
原理图:

软件设计流程:


系统框图:

本设计以STC89C52单片机为核心控制器,加上其他的模块一起组成基于GSM的厨房安全监测报警器整个系统,其中包含中控部分、输入部分和输出部分。中控部分采用了STC89C52单片机,其主要作用是获取输入部分数据,经过内部处理,控制输出部分。输入由五部分组成,第一部分温湿度传感器,用于检测当前温湿度值;第二部分是烟雾传感器和ADC0832组成的烟雾检测模块,通过该模块检测烟雾浓度;第五部分是燃气传感器和ADC0832组成的,可以用来检测燃气值;第四部分是独立按键,通过独立按键进行切换界面、设置烟雾/温度/燃气阈值;第五部分是供电电路,给整个系统进行供电。输出由三部分组成,第一部分是LCD1602显示模块, 显示当前的温湿度、烟雾和燃气,设置阈值;第二部分是GSM,当温度、烟雾和燃气超过阈值,通过该模块发送短信;第三部分是蜂鸣器,当检测数据异常,蜂鸣器报警。
硬件清单:










