首页 实物视频演示 仿真视频演示 设计说明书预览 答辩PPT预览
仿真视频演示:
软件安装:
资料预览
效果图:
总体资料:

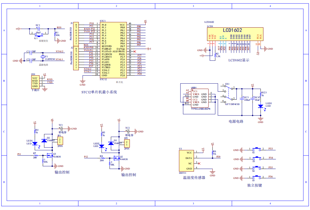
原理图:

软件设计流程:


系统框图:

本设计以STC89C52单片机为核心控制器,加上其他的模块一起组成的基于51单片机的湿度控制的整个系统,其中包含中控部分、输入部分和输出部分。中控部分采用了STC89C52单片机,其主要作用是获取输入部分数据,经过内部处理,控制输出部分。输入由三部分组成,第一部分是DHT11温湿度传感器,通过该模块可检测当前的湿度值;第二部分是独立按键,通过独立按键,进行切换界面、设置湿度阈值;第三部分是供电电路,给整个系统进行供电。输出由两部分组成,第一部分是LCD1602显示模块, 通过该模块可以显示测量的湿度值及其设置阈值;第二部分是2个N-MOS管,分别控制风扇和加湿。
硬件清单:










