首页 实物视频演示 仿真视频演示 设计说明书预览 答辩PPT预览
仿真视频演示:
软件安装:
资料预览
效果图:
总体资料:

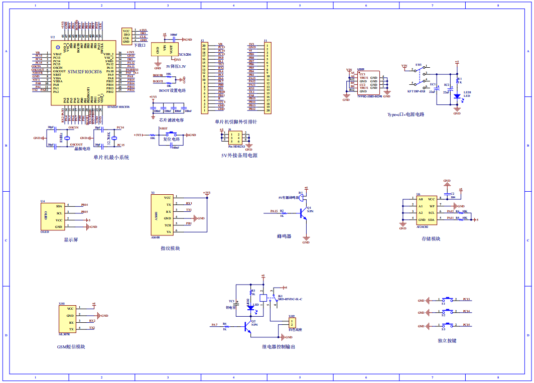
原理图:

软件设计流程:


系统框图:

本设计以STM32单片机为核心控制器,加上其他的模块一起组成基于STM32的指纹识别系统设计,其中包含中控部分、输入部分和输出部分。中控部分采用了STM32单片机,其主要作用是获取输入部分数据,经过内部处理,控制输出部分。输入由四部分组成,第一部分是AS608指纹模块,用于识别指纹;第二部分是AT24C02存储模块,通过该模块存储指纹;第三部分是独立按键,进行切换界面、添加和删除指纹;第四部分是供电电路,给整个系统进行供电。输出由四部分组成,第一部分是OLED显示屏, 用于显示系统名称,请开锁提示;第二部分是继电器,用于模拟门的开关;第三部分是蜂鸣器,当门开时,蜂鸣器滴滴响,密码错误时,蜂鸣器长响一声;最后一部分是GSM模块,当连续指纹识别错误三次,进行短信报警。
硬件清单:










