首页 实物视频演示 仿真视频演示 设计说明书预览 答辩PPT预览
仿真视频演示:
软件安装:
资料预览
效果图:
总体资料:

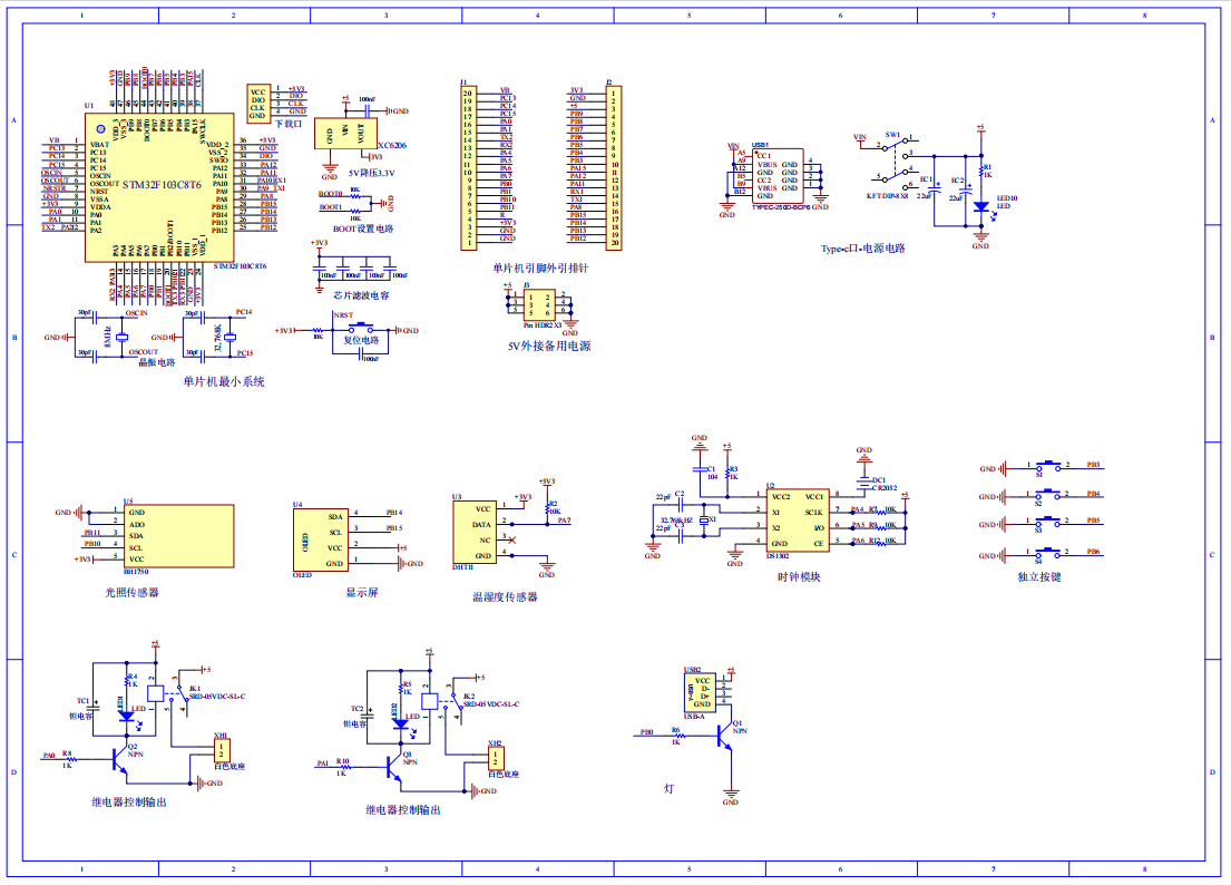
原理图:

软件设计流程:


系统框图:

本设计以STM32单片机为核心控制器,加上其他的模块一起组成智能孵蛋器设计,其中包含中控部分、输入部分和输出部分。中控部分采用了STM32单片机,其主要作用是获取输入部分数据,经过内部处理,控制输出部分。输入由七部分组成,第一部分是DS1302时钟模块,通过该模块可获取时间;第二部分是光照传感器,通过该模块可检测当前的光照强度;第三部分是DHT11温湿度传感器,通过该模块可检测当前的温湿度值;第四部分是独立按键,通过按键切换界面设置时间和光照阈值、修改时间等;第五部分是供电电路,给整个系统进行供电。输出由四部分组成,第一部分是OLED显示模块,通过该模块显示光照,温湿度和设置时间;第二、三部分是继电器,通过该模块用于加热和通风;第四部分是USB灯,用于控制亮度。
硬件清单:










