首页 实物视频演示 仿真视频演示 设计说明书预览 答辩PPT预览
仿真视频演示:
软件安装:
资料预览
效果图:
总体资料:

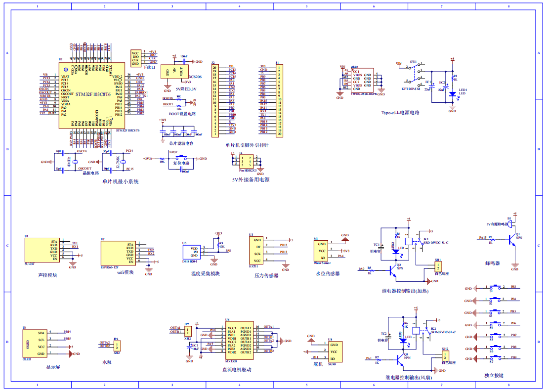
原理图:

软件设计流程:



系统框图:

本设计以STM32单片机为核心控制器,加上其他的模块一起组成基于单片机的智能洗衣机的整个系统,其中包含中控部分、输入部分和输出部分。中控部分采用了STM32单片机,其主要作用是获取输入部分数据,经过内部处理,控制输出部分。输入由六部分组成,第一部分是DS18B20温度采集模块,用于获取水的温度值;第二部分是HX711称重模块,用于检测放置衣物的重量;第三部分是水位传感器,用于获取当前洗衣机的实时水位值;第四部分是SU-03T声控模块,用于捕捉获取用户的语音指令;第五部分是独立按键,用于切换洗衣机清洗方式和配网等;第六部分是供电电路,给整个系统供电。输出由八部分组成,第一部分是OLED显示屏,可以用于切换洗衣机清洗方式和操作和配网等;第二、三部分为风扇、加热继电器,分别进行控制洗衣机内通风、高温灭菌的工作。第四部分是MX1508直流电机驱动芯片,控制电机的正反转方向以及电机的转速,模拟洗衣机洗衣;第五部分是水泵,用于洗衣机内加水;第六部分是舵机,用于控制是否加/排水;第七部分是蜂鸣器,用于提示洗衣完成;最后一部分是WIFI模块,连接手机上传数据并进行手机控制选择清洗模式等。
硬件清单:










