首页 实物视频演示 仿真视频演示 设计说明书预览 答辩PPT预览
仿真视频演示:
软件安装:
资料预览
效果图:
总体资料:

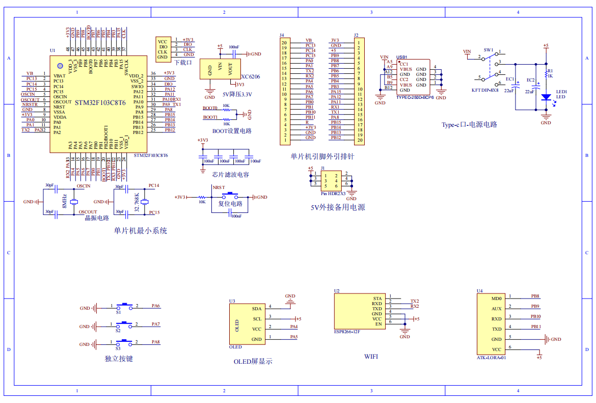
原理图:
从机:

主机:
软件设计流程:



系统框图:

本设计以STM32单片机为核心控制器,加上其他的模块一起组成基于Lora物联网的公路隧道按需照明控制的整个系统,分为主从机两大部分,都包含中控部分、输入部分和输出部分。中控部分采用了STM32单片机,其主要作用是获取输入部分数据,经过内部处理,控制输出部分。
从机输入有五部分组成,第一部分是HC-SR04超声波测距模块,用于检测距离值;第二部分是光敏电阻,用于检测当前的光照强度值;第三部分是2个红外对管,用于检测当前车流量;第四部分是供电电路,给从机系统进行供电。输出由两部分组成,第一部分是USB灯,用于车进入隧道后提供照明;第二部分是LORA模块,用于和主机进行数据的传输。
主机输入由三部分组成,第一部分是独立按键,切换模式,手动设置亮度的增减;第二部分是LORA模块,用于和从机进行数据的传输;第三部分是供电电路,给主机整个系统供电。输出由两部分组成,第一部分是OLED显示屏,显示系统名称、车距、车流量、外部光强和内部灯光亮度和模式;第二部分是WIFI模块,通过WIFI模块连接手机将显示的内容同步手机端,同时可以手机控制模式的切换和调节灯亮度。
硬件清单:
从机:

主机:












!