首页 实物视频演示 仿真视频演示 设计说明书预览 答辩PPT预览
仿真视频演示:
软件安装:
资料预览
效果图:
总体资料:

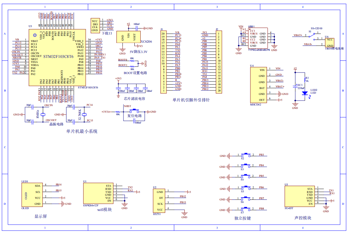
原理图:

软件设计流程:


系统框图:

本设计以STM32单片机为核心控制器,加上其他的模块一起组成的基基于STM32的智能电子秤的整个系统,其中包含中控部分、输入部分和输出部分。中控部分采用了STM32单片机,其主要作用是获取输入部分数据,经过内部处理,控制输出部分。输入由三部分组成,第一部分是HX711压力传感器,用于检测重量值;第二部分是独立按键,进行选择不同商品、去皮和切换界面;第三部分是电池和充放电模块组成的供电电路部分,给整个系统进行供电。输出由三部分组成,第一部分是OLED显示模块, 显示商品种类、单价、重量和总价、打印条码;第二部分是SU-03T语音播报模块,用于播报选择商品、总价和重量;最后一部分是WIFI模块,通过WIFI将获取的数据上传至云平台进行查看。
硬件清单:










