首页 实物视频演示 仿真视频演示 设计说明书预览 答辩PPT预览
仿真视频演示:
软件安装:
资料预览
效果图:
总体资料:

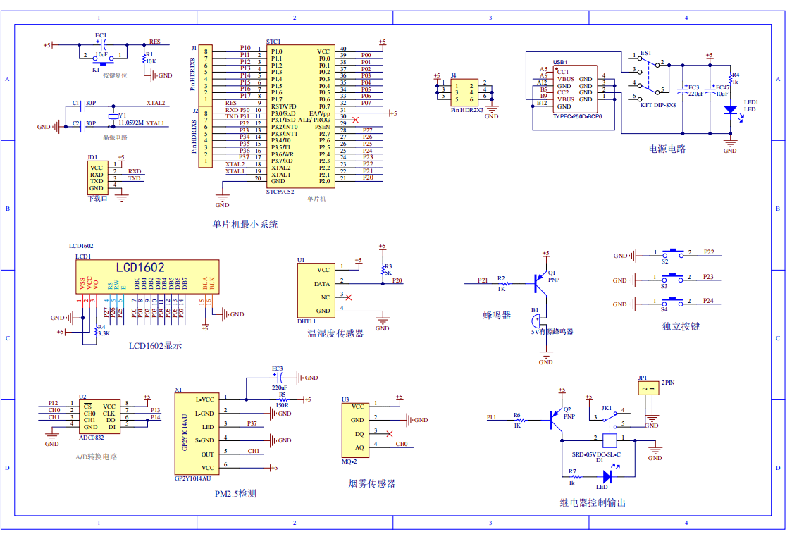
原理图:

软件设计流程:


系统框图:

本设计以STC89C52单片机为核心控制器,加上其他的模块一起组成基于单片机的室内空气质量检测的整个系统,其中包含中控部分、输入部分和输出部分。中控部分采用了STC89C52单片机,其主要作用是获取输入部分数据,经过内部处理,控制输出部分。输入由五部分组成,第一部分是温湿度传感器,用于获取室内的温湿度值;第二部分和第三部分分别是PM2.5检测模块和烟雾传感器和ADC0832组成,分别用于获取PM2.5和烟雾值;第四部分是独立按键,用于切换界面和模式,设置甲醛、PM2.5阈值;第五部分是供电电路,给整个系统供电。输出由三部分组成,第一部分是LCD1602显示屏,可以显示温湿度、甲醛、PM2.5值,以及显示设置PM2.5和甲醛阈值;第二部分为继电器,当甲醛/PM2.5超过阈值,打开净化器。最后一部分是蜂鸣器,当甲醛/PM2.5超过其最大值,蜂鸣器报警。
硬件清单:










