首页 实物视频演示 仿真视频演示 设计说明书预览 答辩PPT预览
仿真视频演示:
软件安装:
资料预览
效果图:
总体资料:

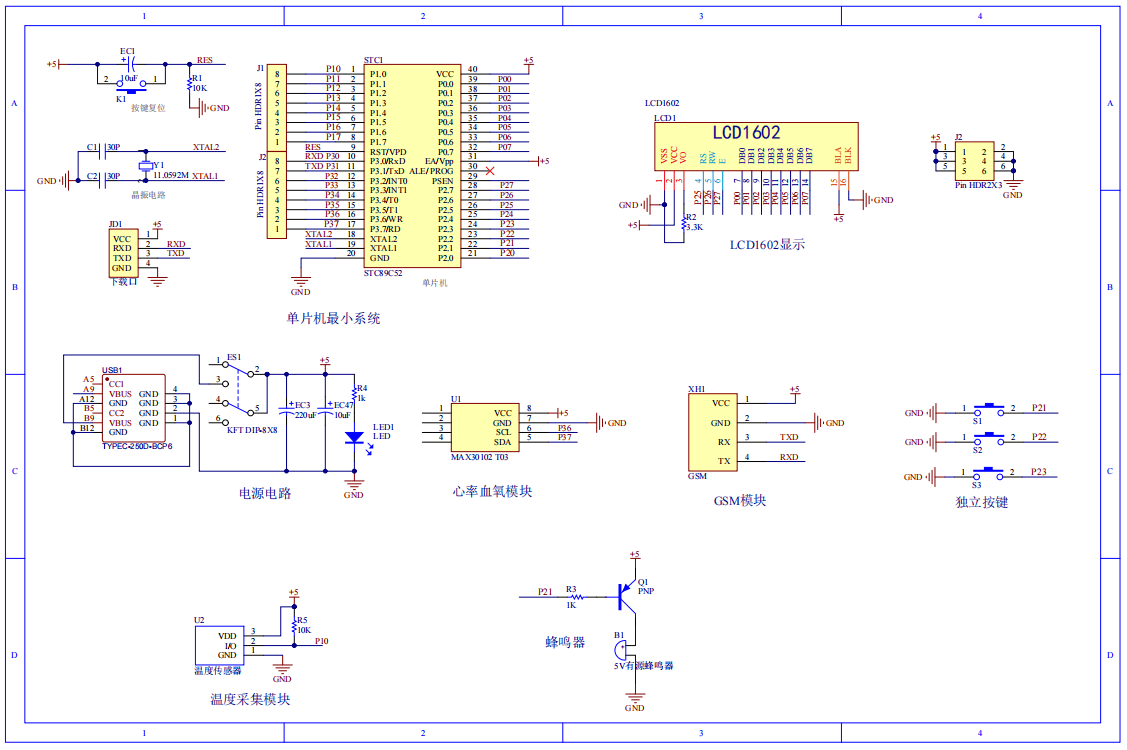
原理图:

软件设计流程:


系统框图:

本设计以STC89C52单片机为核心控制器,加上其他的模块一起组成基于单片机的心率监测的整个系统,其中包含中控部分、输入部分和输出部分。中控部分采用了STC89C52单片机,其主要作用是获取输入部分数据,经过内部处理,控制输出部分。输入由四部分组成,第一部分是DS18B20温度传感器,用于检测当前体温值;第二部分是心率血氧检测模块,用于检测心率、血氧值;第三部分是独立按键,用于切换界面、设置心率、血氧、体温阈值。第四部分是供电电路,给整个系统供电。输出由三部分组成,第一部分是LCD1602显示模块,显示心率、血氧、体温值及其阈值;第二部分是GSM模块,当心率、血氧、体温异常,则发送相关短信;最后一部分是蜂鸣器,心率血氧、体温异常,蜂鸣器报警。
硬件清单:










