首页 实物视频演示 仿真视频演示 设计说明书预览 答辩PPT预览
仿真视频演示:
软件安装:
资料预览
效果图:
总体资料:

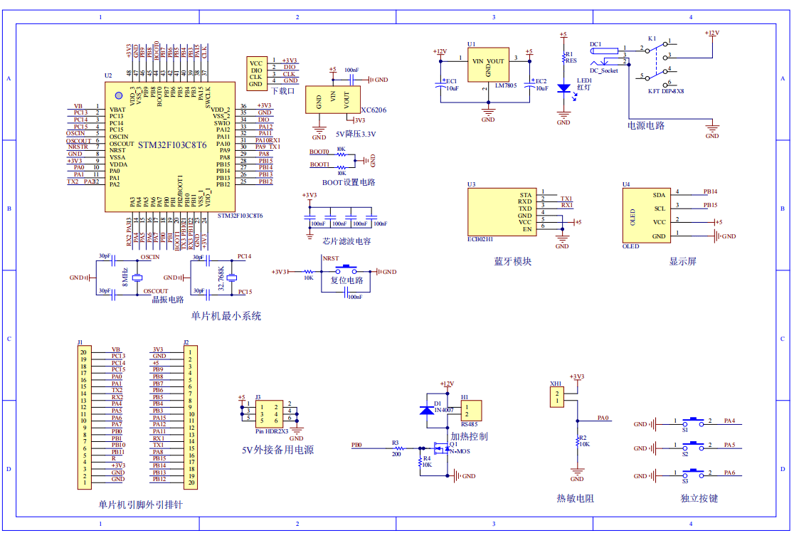
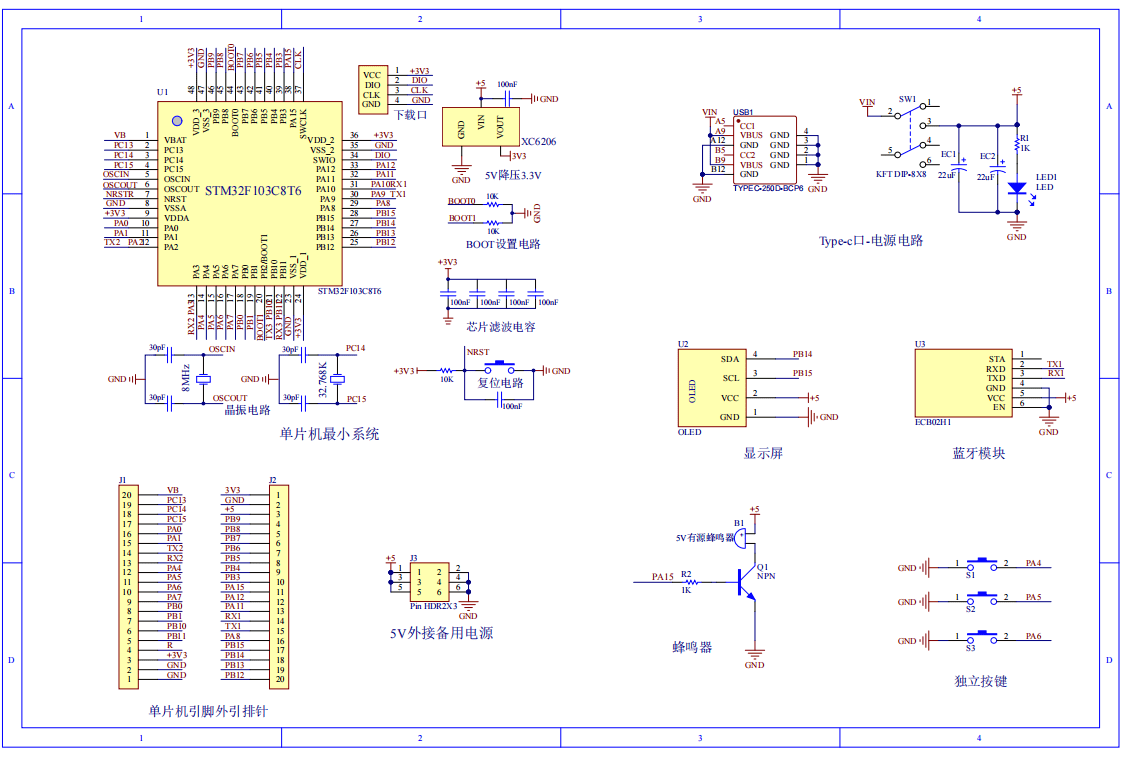
原理图:
自动恒温系统-主机:

自动恒温系统-从机:

软件设计流程:




系统框图:

本设计以STM32单片机为核心控制器,加上其他的模块一起组成基于单片机的自动恒温系统,其中包含中控部分、输入部分和输出部分。中控部分采用了STM32单片机,其主要作用是获取输入部分数据,经过内部处理,控制输出部分。主机输入由四部分组成,第一部分是热敏电阻,用于获取温度;第二部分是独立按键,切换界面和设置温度阈值;第三部分是供电电路,给整个主机部分供电;第四部分是蓝牙模块,用于和从机数据传输。输出由两部分组成,第一部分是OLED显示屏,显示实时温度和设定温度;第二部分是N-MOS管控制,用于控制加热。
从机输入由两部分组成,第一部分是独立按键,用于进行界面切换、设置设定温度;第二部分是供电电路,给整个从机系统进行供电。输出由三部分组成,第一部分是OLED显示屏,显示当前的实时温度、实时输出和设定维持温度;第二部分是蜂鸣器,当温度不在设置值内,进行报警;第三部分是蓝牙模块,通过该模块和主机数据传输。
硬件清单:
自动恒温系统-从机:

自动恒温系统-主机:










