首页 实物视频演示 仿真视频演示 设计说明书预览 答辩PPT预览
实物视频演示:
软件安装:
资料预览
效果图:
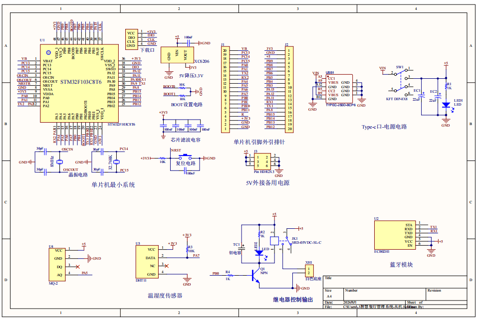
从机:

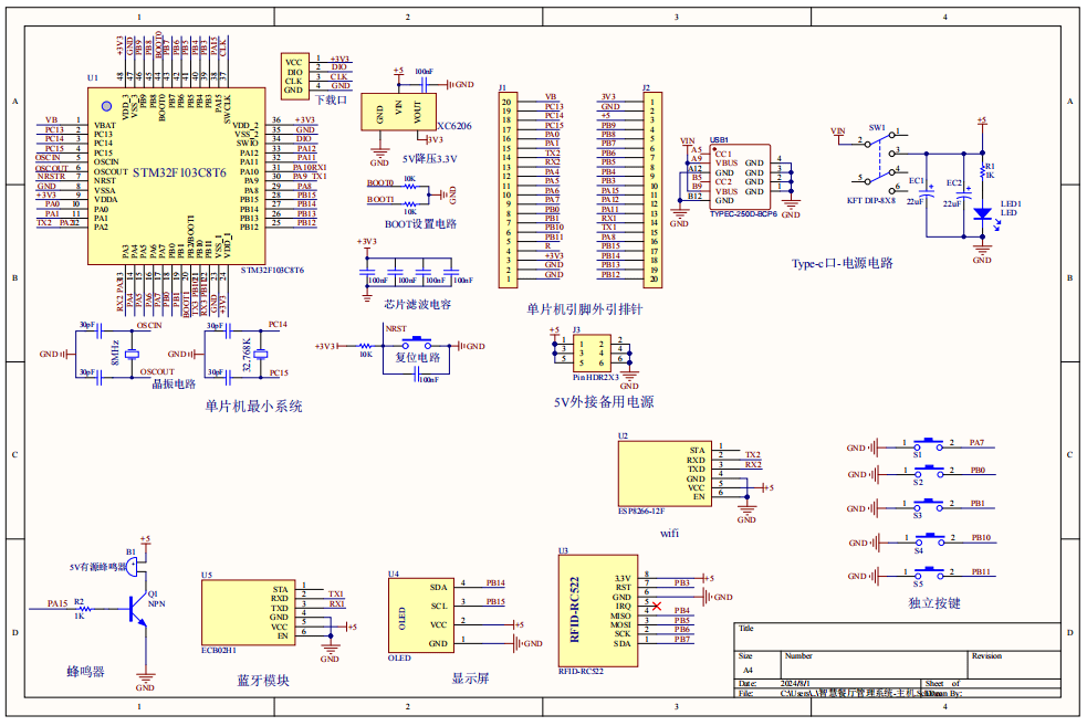
主机:

总体资料:

原理图:
从机:

主机:
软件设计流程:



系统框图:

本设计以STM32单片机为核心控制器,加上其他的模块一起组成基于单片机的智能餐厅管理系统的设计与实现的整个系统,分为主从机两大部分,都包含中控部分、输入部分和输出部分。中控部分采用了STM32单片机,其主要作用是获取输入部分数据,经过内部处理,控制输出部分。
从机输入有三部分组成,第一部分是DHT11温湿度传感器,用于获取当前的温湿度值;第二部分是MQ-2烟雾传感器,用于检测烟雾浓度值;第三部分是供电电路,给从机系统进行供电。输出由两部分组成,第二部分是继电器,用于控制风扇的开关;最后是蓝牙模块,用于和主机进行数据的传输。
主机输入由四部分组成,第一部分RFID,进行刷卡模拟学生用餐;第二部分是独立按键,用于切换界面,开关风扇和设置烟雾阈值,刷卡及配网;第三部分是蓝牙模块,用于和从机进行数据的传输;第四部分是供电电路,给主机整个系统供电。输出由三部分组成,第一部分是OLED显示屏,显示就餐人数、窗户状态,温湿度、烟雾及其阈值和配网二维码;第二部分是WIFI模块,连接手机传输数据并通过手机进行控制等;最后一部分是蜂鸣器,当烟雾大于阈值或进行刷卡,会响。
硬件清单:
从机:

主机:








