首页 实物视频演示 仿真视频演示 设计说明书预览 答辩PPT预览
仿真视频演示:
软件安装:
资料预览
效果图:
总体资料:

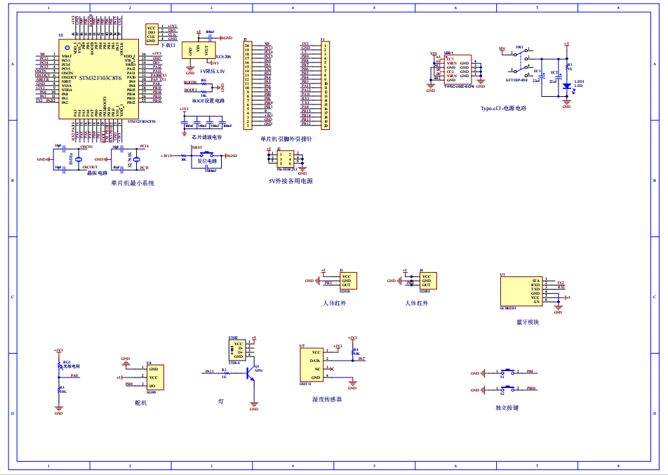
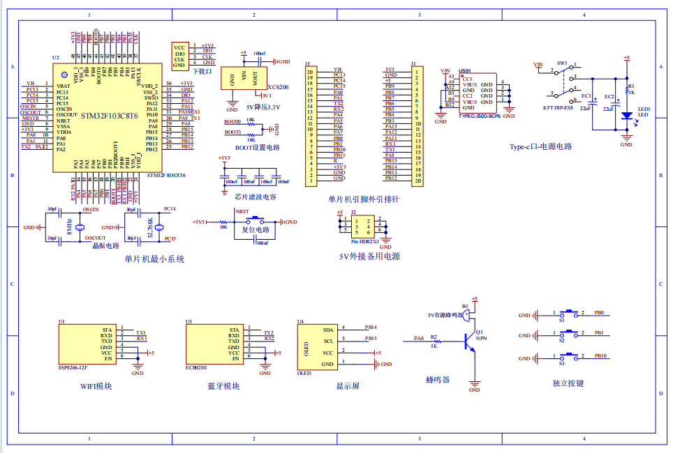
原理图:
从机:

主机:

软件设计流程:



系统框图:

本设计以STM32单片机为核心控制器,加上其他的模块一起组成基于单片机的病房监控管理的整个系统,分为主从机两大部分,都包含中控部分、输入部分和输出部分。中控部分采用了STM32单片机,其主要作用是获取输入部分数据,经过内部处理,控制输出部分。主机输入由三部分组成,第一部分是独立按键,用于切换界面和模式,开关灯;第二部分是ECB02蓝牙模块,与从机进行传输数据;第三部分是供电电路,给主机整个系统供电。输出由三部分组成,第一部分是OLED显示模块,显示温湿度、光照和病床情况;第二部分是蜂鸣器,当病床呼叫时,蜂鸣器提醒;最后一部分是WIFI模块,通过该模块连接手机控制灯和窗帘开关。
从机输入有五部分组成,第一部分是2个人体红外,分别用于检测两个病床是否有人;第二部分是光敏电阻,用于检测光照情况;第三部分是DHT11温湿度传感器,用于检测环境温湿度值;第四部分是独立按键,用于开关报警;第五部分是供电电路,给从机系统进行供电。输出由四部分组成,第一部分是OLED显示屏,显示温湿度、光强和是否有人;第二部分是SG90舵机,用于模拟窗帘不同角度的闭合;第三部分是ECB02蓝牙模块,实现与主机数据间的传输;最后一部分是USB灯,用于照明。
硬件清单:
从机:

主机:










