首页 实物视频演示 仿真视频演示 设计说明书预览 答辩PPT预览
仿真视频演示:
软件安装:
资料预览
效果图:
总体资料:

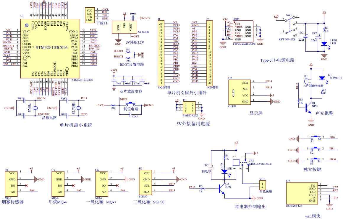
原理图:

软件设计流程:
系统框图:

本设计以STM32单片机为核心控制器,加上其他的模块一起组成基于单片机的管道有害气体监测设计的整个系统,其中包含中控部分、输入部分和输出部分。中控部分采用了STM32单片机,其主要作用是获取输入部分数据,经过内部处理,控制输出部分。
输入由六部分组成,第一部分是MQ-7一氧化碳传感器,用于检测CO值;第二部分是SGP30 CO2传感器,用于检测CO2值;第三部分是MQ-4甲烷传感器,用于检测当前甲烷值;第四部分是MQ-2 烟雾传感器,用于检测当前烟雾值;第五部分是独立按键,用于切换界面、设置烟雾/甲烷/CO/CO2阈值;第六部分是供电电路,给整个系统供电。
输出由四部分组成,第一部分是OLED显示屏,显示烟雾/甲烷/CO/CO2值以及显示设置阈值;第二部分是继电器,CO2/CO/甲烷/烟雾超过阈值,进行通风处理;第三部分是WIFI模块,通过该模块连接云平台传输获取的数据还可以显示报警信息,同时可以设置阈值;最后是声光报警,CO2/CO/甲烷/烟雾超过阈值,进行报警。
硬件清单:











系统框图:

