首页 实物视频演示 仿真视频演示 设计说明书预览 答辩PPT预览
仿真视频演示:
软件安装:
资料预览
效果图:

总体资料:
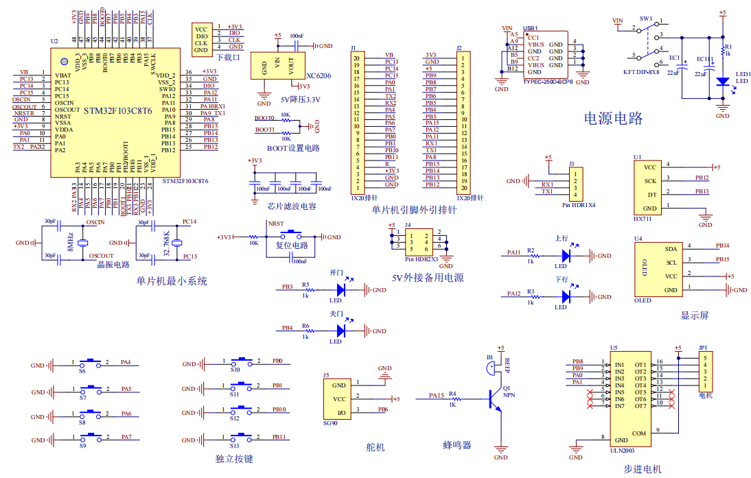
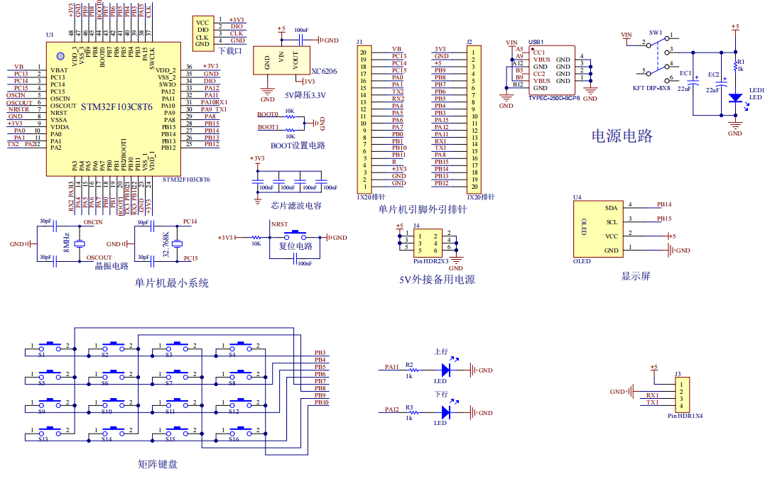
原理图:
内机:

外机:
软件设计流程:
系统框图:
本设计以STM32单片机为核心控制器,加上其他的模块一起组成基于STM32的8层楼房电梯控制系统的设计与实现,其中包含中控部分、输入部分和输出部分。中控部分采用了STM32单片机,其主要作用是获取输入部分数据,经过内部处理,控制输出部分。内机输入由两部分组成,第一部分是HX711压力传感器,检测电梯是否超重;第二部分是独立按键,获取键值,控制电梯;第三部分是供电电路,给整个主机部分供电;输出由五部分组成,第一部分是是OLED显示屏,显示电梯到达楼层以及工作模式等;第二部分是舵机,模拟电梯门的开关;第三部分是LED灯,提示上行下行以及开关门;第四部分是步进电机,控制电梯运行;第五部分是蜂鸣器,电梯超载蜂鸣器报警提醒;外机输入由两部分组成,第一部分是矩阵键盘,选择楼层以及报警按钮;第二部分是供电电路,负责给整个系统供电。输出部分由两部分组成,第一部分是OLED显示屏,显示电梯运行方向;第二部分是LED灯,进行电梯运行方向提醒。
硬件清单:
内机:

外机:










软件设计流程:

系统框图:

