首页 实物视频演示 仿真视频演示 设计说明书预览 答辩PPT预览
仿真视频演示:
软件安装:
资料预览
效果图:
总体资料:

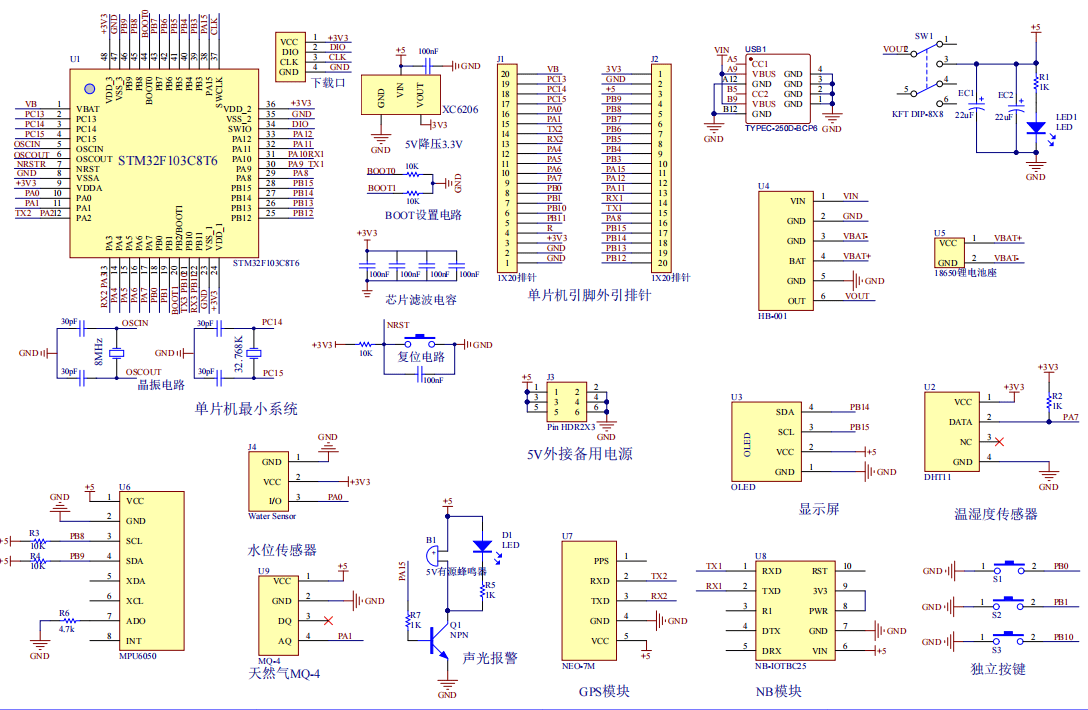
原理图:
软件设计流程:
系统框图:

本设计以STM32单片机为核心控制器,加上其他的模块一起组成基于STM32的智能井盖安防与在线监测系统,其中包含中控部分、输入部分和输出部分。中控部分采用了STM32单片机,其主要作用是获取输入部分数据,经过内部处理,控制输出部分。输入由七部分组成,第一部分是水位传感器,获取水位高度;第二部分是甲烷传感器,检测甲烷浓度;第三部分是温湿度传感器,检测温湿度;第四部分是GPS模块,定位井盖的位置;第五部分是倾斜角度传感器,检测请赐额的角度;第六部分是独立按键,通过独立按键切换界面和设置阈值操作;第七部分是供电电路,给整个系统进行供电。输出由四部分组成,第一部分是OLED显示模块, 通过该模块可以显示温湿度、二氧化碳浓度、氧气浓度以及设置阈值等界面;第二部分是蜂鸣器声光报警,当倾斜角度大于15度时,温度大于50℃ ,水位高于70通过声光报警器报警;第三部分是NB-IOT模块,实现远程监控,当发现异常时能够及时做出提醒,显示经纬度。
硬件清单:









总体资料:
软件设计流程:


