首页 实物视频演示 仿真视频演示 设计说明书预览 答辩PPT预览
仿真视频演示:
软件安装:
资料预览
效果图:
总体资料:

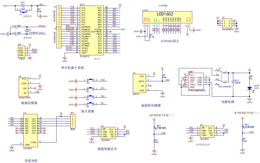
原理图:
软件设计流程:

系统框图:

本设计以STC89C52单片机为核心控制器,加上其他的模块一起组成基于51单片机的自动晾衣架的整个系统,其中包含中控部分、输入部分和输出部分。中控部分采用了STC89C52单片机,其主要作用是获取输入部分数据,经过内部处理,控制输出部分。输入由五部分组成,第一部分是雨滴传感器,用于检测是否下雨;第二部分是温湿度传感器,监测当前环境的温湿度;第三部分是光敏电阻,获取光照强度;第四部分是独立按键,用于切换界面、设置阈值等操作。第四部分是供电电路,给整个系统供电。输出由两部分组成,第一部分是LCD显示屏,显示当前的实时温度以及上下限;第二部分是步进电机,模拟控制衣架升降。
硬件清单:









总体资料:
软件设计流程:
系统框图:
