首页 实物视频演示 仿真视频演示 设计说明书预览 答辩PPT预览
仿真视频演示:
软件安装:
资料预览
效果图:
总体资料:

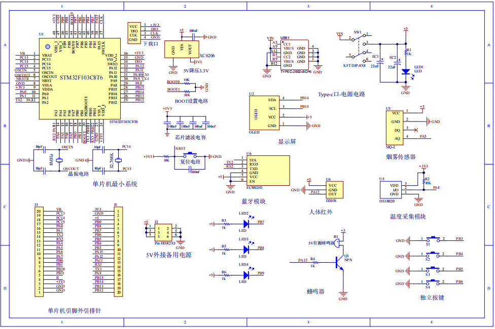
原理图:

软件设计流程:


系统框图:

本设计以STM32单片机为核心控制器,加上其他的模块一起组成基于单片机的住宅防火防盗报警设计的整个系统,其中包含中控部分、输入部分和输出部分。中控部分采用了STM32单片机,其主要作用是获取输入部分数据,经过内部处理,控制输出部分。输入由五部分组成,第一部分是DS18B20温度传感器,用于检测当前环境温度;第二部分是人体红外,用于检测是否有人;第三部分是MQ-2烟雾传感器,用于检测当前的烟雾浓度;第四部分是独立按键,用于切换界面和布防模式、设置温度和烟雾阈值。第五部分是供电电路,给整个系统供电。输出由三部分组成,第一部分是OLED显示屏,显示系统名称、温度、烟雾,安防状态,是否有人,显示设置阈值;第二部分是蜂鸣器,当温度、烟雾值超过最高值,且安防下检测到人,就会报警;第三部分是3个LED,分别指示安防状态下,检测到人、烟雾超过阈值、温度超过阈值,亮不同的灯;最后一部分是ECB02蓝牙模块,通过蓝牙将获取的数据上传手机端,并通过蓝牙实现控制,实现与按键相同功能。
硬件清单:










