首页 实物视频演示 仿真视频演示 设计说明书预览 答辩PPT预览
仿真视频演示:
软件安装:
资料预览
效果图:
总体资料:

总体资料:

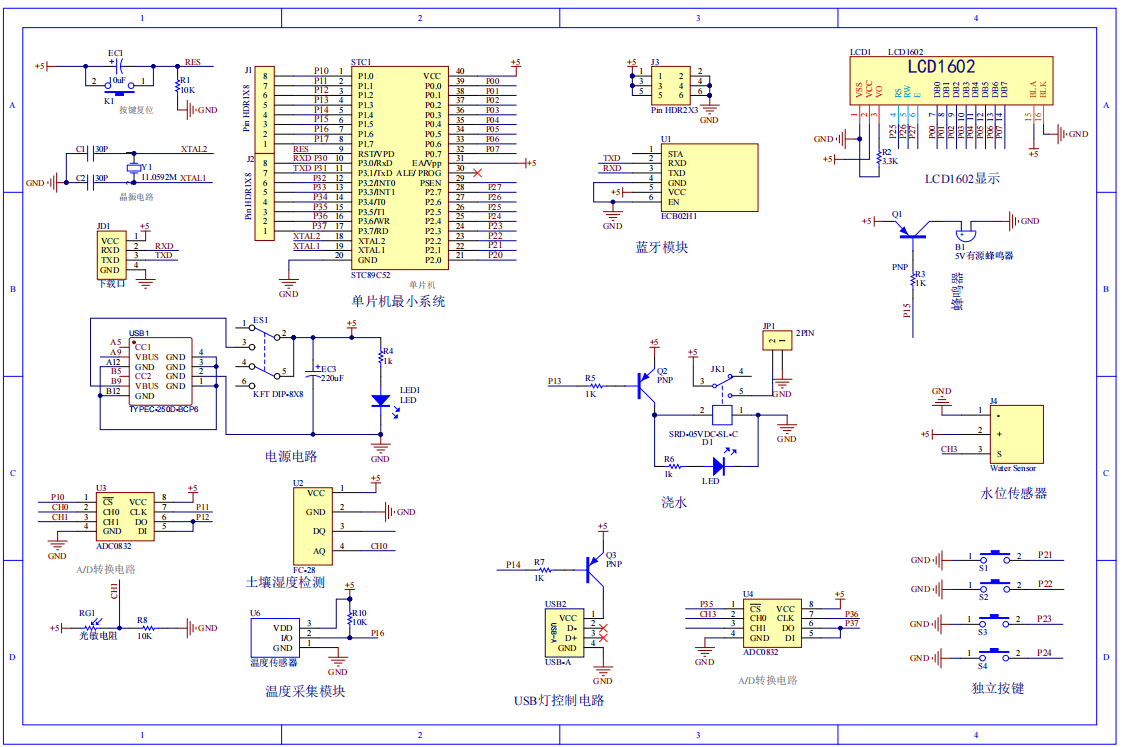
原理图:

软件设计流程:


系统框图:

本设计以STC89C52单片机为核心控制器,加上其他的模块一起组成基于单片机的智能花盆的整个系统,其中包含中控部分、输入部分和输出部分。中控部分采用了STC89C52单片机,其主要作用是获取输入部分数据,经过内部处理,控制输出部分。输入由六部分组成,第一部分是水位传感器和ADC0832组成的,用于检测当前的水位值;第二部分是土壤湿度传感器和ADC0832组成的,用于检测当前土壤湿度值;第三部分是光敏电阻和ADC0832组成的,用于检测光照强度;第四部分是DS18B20温度采集模块,用于检测温度值;第五部分是独立按键,用于切换界面和模式、设置光照强度、温度、土壤湿度阈值,手动开启浇水继电器和USB灯;第六部分是供电电路,给整个系统进行供电。
输出由五部分组成,第一部分是LCD1602显示模块, 显示当前光照强度、土壤湿度值及其阈值,模式、温湿度、水位等;第二部分是USB灯,当光照强度小于其最小值时,灯打开补光;第三部分是继电器,土壤湿度小于其最小值时用于浇水;第四部分是蜂鸣器,当土壤湿度小于其最小值,蜂鸣器报警;最后一部分是蓝牙模块,通过该模块下发蓝牙指令具有与按键相同功能,同时可以将获取得数据上传手机。
硬件清单:










