首页 实物视频演示 仿真视频演示 设计说明书预览 答辩PPT预览
仿真视频演示:
软件安装:
资料预览
效果图:
总体资料:

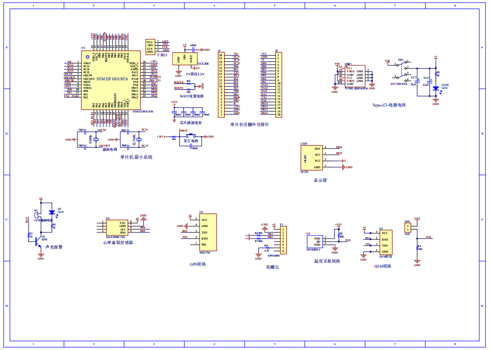
原理图:

软件设计流程:


系统框图:

本设计以STM32单片机为核心控制器,加上其他的模块一起组成基于单片机的老年人智能手环的设计与实现,其中包含中控部分、输入部分和输出部分。中控部分采用了STM32单片机,其主要作用是获取输入部分数据,经过内部处理,控制输出部分。输入由五部分组成,第一部分是MPU6050传感器,用于检测老人是否摔倒;第二部分是DS18B20温度传感器,可以检测出体温值;第三部分是GPS模块,通过该模块来获取经纬度位置;第四部分是心率血氧传感器,用于检测心率值;第五部分是供电电路,给整个系统供电。
输出由三部分组成,第一部分是OLED显示屏,用于显示系统名称、体温/心率/经纬度位置,以及检测异常提示语;第二部分是声光报警,当发生摔倒/心率或体温异常,进行声光报警;最后一部分是4G模块,当发生摔倒/心率或体温异常,发送对应短信。
硬件清单:










