首页 实物视频演示 仿真视频演示 设计说明书预览 答辩PPT预览
仿真视频演示:
软件安装:
资料预览
效果图:
总体资料:

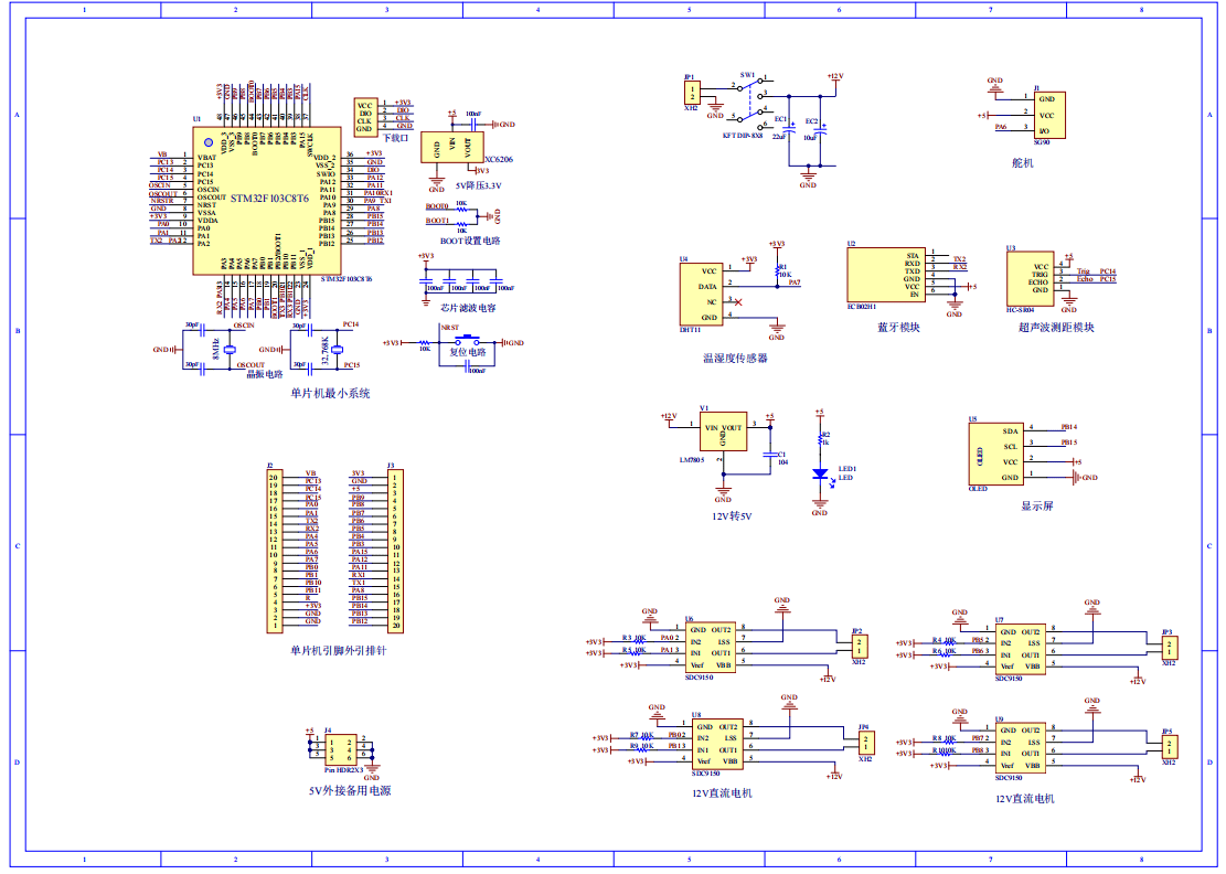
原理图:

软件设计流程:


系统框图:

本设计以STM32单片机为核心控制器,加上其他的模块一起组成的基于单片机的移动小车温湿度检测的整个系统,包含中控部分、输入部分和输出部分。中控部分采用了STM32单片机,其主要作用是获取输入部分数据,经过内部处理,控制输出部分。输入由四部分组成,第一部分是SG90舵机,用于带动超声波测距模块转动进行检测不同方位测距。第三部分是DHT11温湿度传感器,用于检测环境温湿度值;第四部分是供电电路,给整个系统供电。输出由三部分组成,第一部分是OLED显示屏,显示获取的温湿度和距离;第二部分是4个直流电机驱动芯片,用于驱动小车移动。最后是ECB02蓝牙模块,通过该模块上传数据至手机并进行控制小车的移动。
硬件清单:










